开 学 必 备
证件材料:
1.录取通知书原件;
2.身份证原件、身份证正反面复印件四份(复印件交辅导员),学校将统一为新生办理银行卡;
3.一寸近期证件照6张,每张后面写上姓名及专业;
4.学生个人纸质档案;团员请带团员证;外地新生转党组织关系转到“中共上海市教育卫生工作委员会”;
5.通过银行汇款的同学带上汇款凭证(收据遗失的同学可以去财务处开具相关证明,学校财务处电话:021-66863277);
6.非上海户籍新生户口迁入学校的同学户口迁移证等相关材料,在军训结束返校后,由辅导员老师按照班级统一收。相关材料包括户口迁移证+身份证复印件(背面写好班级+手机号)+录取通知书复印件。具体返校后再作通知。户口迁移证有时间限制,过时不办理,后果自负。(学校保卫处/武装部电话:021-66866907或66863366*8110)。
生活用品:
为更好地服务同学,报到当天学校请“上海高校后勤服务有限公司”现场供应宿具。根据“自愿”原则,同学们可在报到时根据自身实际需要,用现金购买整套宿具。学生宿具由上海高校后勤服务有限公司通过公开招商统一配售,上海质量技术监督局批量检验合格。宿具费:520元/套。
关于军训:
1、时间:2017年8月29日— 2017年9月7日
2、地点:昆山安博实训基地(在江苏,小萌新们注意手机话费余额和流量余额)
3、军训时需带:皮带、跑鞋、外套、换洗衣服(军训营地切勿携带贵重物品)
报到修炼手册
报到地址:
星空游戏app安卓免费(校本部)(上海市宝山区市一路88号)
报到时间:
非上海户籍同学:2017年8月27日 (星期日)上午9:00—下午15:00(报到后即入住宿舍)。
上海户籍同学:2017年8月28日 (星期一)上午9:00—下午15:00(报到后即入住宿舍)。
(如需提前报到或无法按时报到的同学请尽早与招办联系,以便安排接待工作。招生办公室电话:021-66864179、66860766)
来校交通:
1、上海火车站、上海火车南站、上海长途汽车总站至学院交通:
乘坐地铁3号线至镇坪路转乘地铁7号线至罗南新村站(1号口出站),换乘宝山23路到市一路集贤路站,或地铁7号线至美兰湖站(1号口出),打车约起步价至学校。
2、上海虹桥机场、上海虹桥火车站、上海浦东机场至学院交通:
乘坐地铁2号线至静安寺站转乘地铁7号线至罗南新村站(1号口出站),换乘宝山23路到市一路集贤路站,或地铁7号线至美兰湖站(1号口出),打车约起步价至学校。
学校平面图:
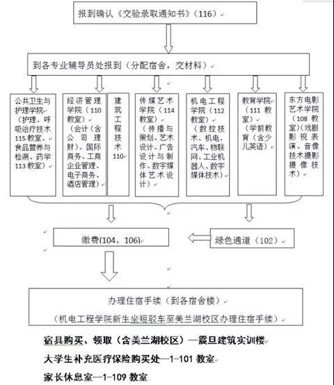
报到流程:
新生家长会:
家长会地点和家长休息室都设在1号楼109教室,8月27日10:30-11:30,14:00-15:00;8月28日10:30-11:30。新生家长会后安排各二级学院的新生家长接待会。
具体安排:教育学院1-303教室,传媒艺术学院1-304教室,经济管理学院 1-305教室,东方电影学院 1-306教室,机电工程学院 1-308教室, 公共卫生与护理学院1-109教室。
学校住宿:
女生1号、2号宿舍楼,男生4号楼。教育学院、传媒艺术学院、经济管理学院、东方电影学院、公共卫生与护理学院、机电工程学院(建筑专业),校本部(市一路88号)住宿条件:4人1间,有空调、卫生、热水沐浴;机电工程学院(除建筑专业)美兰湖校区(月罗公路2106号)住宿条件:6人1间,有空调、2卫生、热水沐浴。




